2019年3月1日,證監會、上交所正式發布了8xiangkechuangbanzhiduguize,bingzijiriqikaishishishi。congshangshiguizelaikan,kechuangbandeshishijiangweizibenshichangdailaizhongdabiange,jiangchengweiguoneizibenshichangdezhongyaoshiyanchangsuo,duixintuogongsikaizhanzibenshichangye務也會產生一定影響。
一、科創板+注冊製將為資本市場帶來重大變革
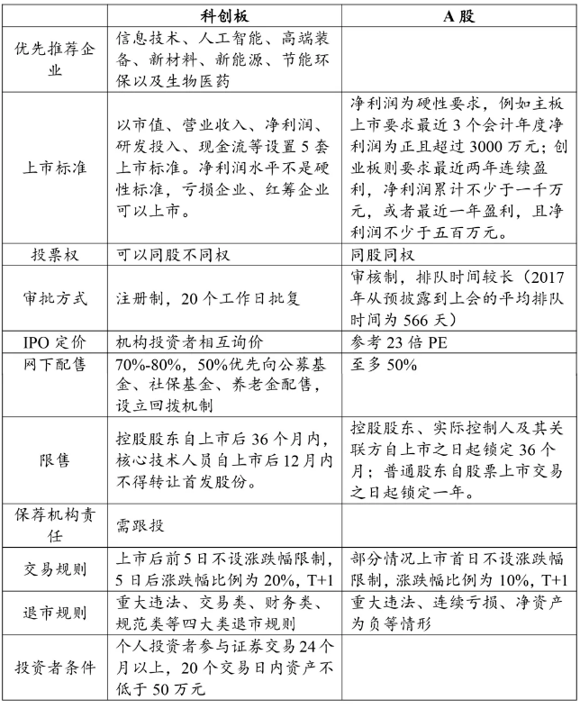
(一)科創板上市規則實現了重大突破
從上市規則內容來看,與主板、創業板相比,科創板在上市標準、審批方式、IPO定價等方麵都進行了重大變革,尤其是上市標準的設定,更符合信息技術、人工智能、新能源等行業的特點,符合其麵向世界科技前沿、麵向經濟主戰場、麵向國家重大需求的戰略定位。在信息披露、退市規則等方麵內容也更加完善,為中國資本市場的發展帶來了新鮮血液。

二、科創板設立之後持續麵臨的難題
(一)難題一:如何充分發揮價值發現功能
與主板和創業板相比,科創板上市企業在股權結構、營業收益、淨利潤方麵更加多元,上市企業所處的行業發展階段也不盡相同,其中不乏大量輕資產、或(huo)淨(jing)利(li)潤(run)為(wei)負(fu)數(shu)的(de)公(gong)司(si)。作(zuo)為(wei)支(zhi)持(chi)高(gao)科(ke)技(ji)企(qi)業(ye)的(de)重(zhong)要(yao)抓(zhua)手(shou),如(ru)何(he)在(zai)眾(zhong)多(duo)企(qi)業(ye)中(zhong)如(ru)何(he)實(shi)現(xian)優(you)勝(sheng)劣(lie)汰(tai),發(fa)掘(jue)具(ju)有(you)投(tou)資(zi)價(jia)值(zhi)的(de)企(qi)業(ye),實(shi)現(xian)良(liang)幣(bi)驅(qu)逐(zhu)劣(lie)幣(bi)將(jiang)是(shi)持(chi)續(xu)麵(mian)臨(lin)的(de)難(nan)題(ti),後(hou)續(xu)在(zai)市(shi)場(chang)機(ji)製(zhi)設(she)計(ji)、投資理念等方麵仍需要諸多的突破與顛覆。
(二)難題二:如何保持合理的流動性
根據上交所的數據測算,50萬資產門檻和2年證券交易經驗的個人投資者約300萬人,廣證恒生則根據上交所統計年鑒2018卷作初略測算,該部分投資者所持有的資產總值約7.27萬億。雖然科創板在上市前5日不設漲跌幅限製,但從交易機製設計上,網下配售最高可達80%,定價機製則更加貼近市場,意在一定程度上緩解新股上市的暴漲暴跌。但若科創板上市企業市值過低、可流通股份較少,在市場預期等因素作用下,上市初期及發生不確定性因素時仍不可避免的會出現暴漲暴跌;若市場表現不佳,投資者在一定時間內不能獲取穩定的收益,也將影響投資資金的持續流入。
(三)難題三:如何更有效的持續監管
科創板作為資本市場改革的試驗田,必將進行多項大膽的嚐試,但嚐試並不意味著監管的放鬆。從監管思路上,監管部門將努力嚐試由“拍板者”向“監管者”角色轉變,在注冊製各項製度的實施過程中不斷嚐試糾錯,最終才能不斷完善相關製度安排。上市、信息披露、交易、退市等基礎製度的改革將會僅是強化監管的第一步,如何有效的嚴懲欺詐、持續監管、完善各項監管製度的手段將是監管部門麵臨的問題。
三、科創板對信托公司資本市場業務的影響
與頭部證券公司、優秀的股權私募基金相比,信托公司投資科創板在項目儲備和投資經驗上還存在明顯的短板,相關行業、標的的跟蹤和研究也與公募基金存在較大的差距,因而信托產品競爭能力明顯不足。信托公司可嚐試與優秀的券商、私募基金合作,采取以自有資金或PE子公司方式投資潛在上市公司股權,或對優秀標的以定增、大宗商品轉讓模式參與持續投資。
(一)選取頭部券商、優秀的私募基金進行合作
muqian,toubuquanshangyijingchubeileyibufenfudaodaishangshiqiye,ziyuanzhangwojiaoduo,duiqiyeshuxichengdujiaogao。baojianjigougentouzhiduhuicushiqirenzhenlvxingxiangguanzhize,gengjiashenrudeduiqiyejinxinggenzongheyanjiu;部分優秀的私募基金則對信息科技、人工智能等行業投資起步較早,對境內外上市經驗較為豐富。信托公司可選取頭部券商、優秀的私募基金合作,彌補自身缺少業務資源、行業研究能力較弱等弱點,嚐試開展科創板投資業務。
(二)積極轉變股權投資業務思路
信托公司可以自有資金或PE子公司方式投資未上市公司股權,近年來部分信托公司也做了諸多積極的嚐試。不過,鑒於既有的境內企業上市規則的影響,淨資產、盈利水平等指標是信托公司投資未上市公司股權的重要考量因素。科創板推出後,未盈利企業、tonggubutongquanqiyedengtouzituichuqudaogengjiawanshan,xintuogongsikezhuanbianjiyoudeyewupingpanzhibiao,shiducanyuxiangguanqiyeguquantouzi,tongguobeitouziqiyekechuangbanshangshishixiantuichu。
(三)逐步開展科創板二級市場投資業務
科(ke)創(chuang)板(ban)的(de)二(er)級(ji)市(shi)場(chang)投(tou)資(zi)業(ye)務(wu)則(ze)對(dui)信(xin)托(tuo)公(gong)司(si)的(de)投(tou)研(yan)能(neng)力(li)提(ti)出(chu)了(le)更(geng)高(gao)的(de)要(yao)求(qiu)。目(mu)前(qian),信(xin)托(tuo)公(gong)司(si)可(ke)開(kai)立(li)科(ke)創(chuang)板(ban)賬(zhang)戶(hu),積(ji)極(ji)參(can)與(yu)打(da)新(xin)業(ye)務(wu)。或(huo)者(zhe)在(zai)FOF等配置型信托產品中納入科創板投資板塊;在市場發展一定時間後,通過對相關標的的持續跟蹤積累一定的業務經驗條件下,信托公司可以定增、大宗商品轉讓、二級市場買賣等方式參與持續投資。